exotic trent
2025-04-26T05:00:58+00:00
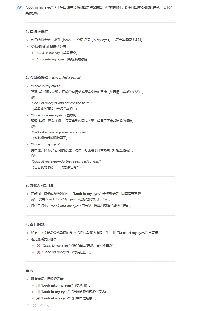
强调眼神交汇与情感传递
- Look me in the eye(s) :这是英语中表达 “直视我” 的固定搭配 。即便对方有两只眼睛,习惯也常用单数 “eye” ,用复数 “eyes” 时语气可能更强烈 。常用于严肃、真诚或对峙场景,比如质问 “Look me in the eye and say that again!”
- Look into my eyes :“into” 强调“视线进入眼睛”的动态感 ,更符合英语母语者习惯。带有更深情感色彩 ,常用于浪漫或深情语境 ,像表白场景 “Look into my eyes and tell me you love me.”
我觉得整点钱还不如把自己提升一点
搞成这样 现在很抽象了
- Look me in the eye(s) :这是英语中表达 “直视我” 的固定搭配 。即便对方有两只眼睛,习惯也常用单数 “eye” ,用复数 “eyes” 时语气可能更强烈 。常用于严肃、真诚或对峙场景,比如质问 “Look me in the eye and say that again!”
- Look into my eyes :“into” 强调“视线进入眼睛”的动态感 ,更符合英语母语者习惯。带有更深情感色彩 ,常用于浪漫或深情语境 ,像表白场景 “Look into my eyes and tell me you love me.”
我觉得整点钱还不如把自己提升一点
搞成这样 现在很抽象了


