Big Chimpin
2020-08-11T14:19:54+00:00
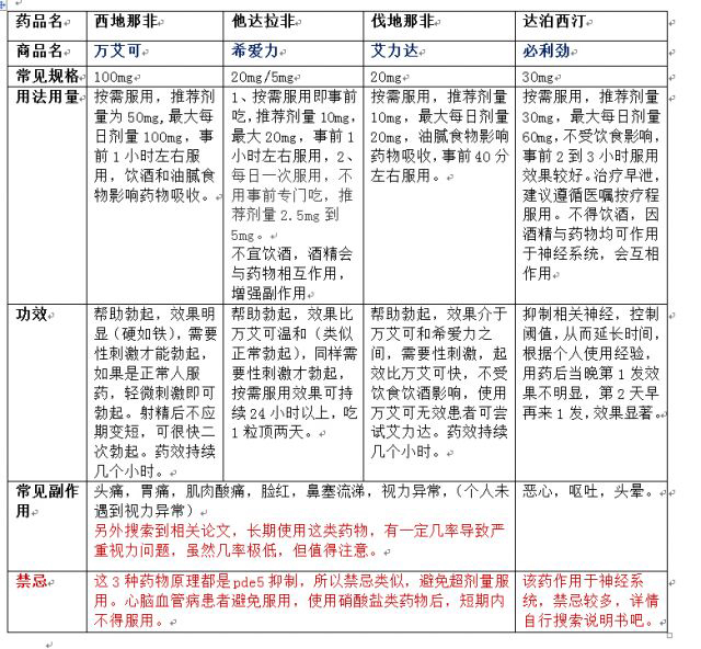
坛里的帖子都没了,想做个参考
Big Chimpin
2020-08-11T14:19:54+00:00
Pedro Danger




KingzuG
InZanRoze
Sxiga
HebertRdz
Big Chimpin
Roofus
zigcolt45

ChlorideGost
Backpackflapjack
callofmonkey28
midir
SilentStorm