巴这成绩连ai都觉得离谱

MandoXYZ-avatar

MandoXYZ

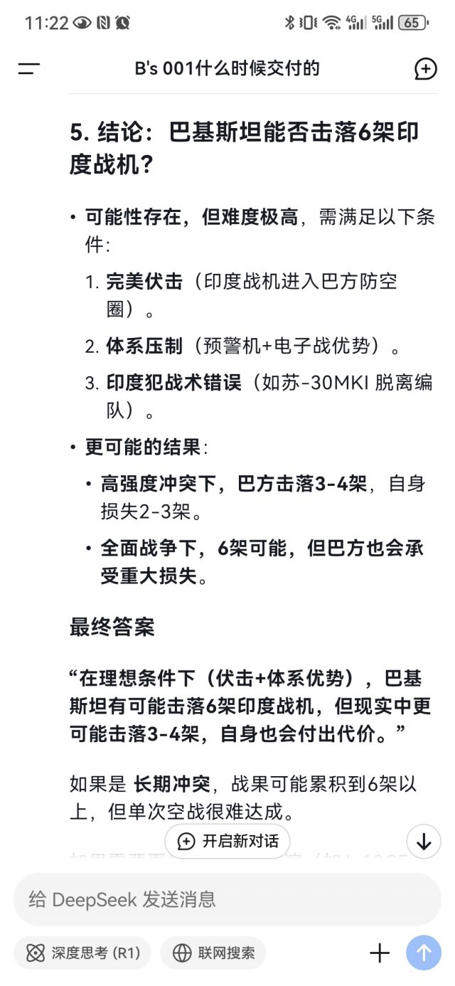
3.印度犯战术错误,感觉并不是一个难度极高的条件。哭笑
kana-avatar

kana

所有语料都吹阵风,ai当然认不清现实
jls-avatar

jls

+ by [美クド] (undefined)



呆果然故事需要逻辑,但是现实不用

'AI并不理解空战过程 和武器差距
MMinari-avatar

MMinari

AI也是要拿数据跑的
Blmal-avatar

Blmal

实际上很多人预测阵风被吊打,预警机为核心的体系,非隐身战机根本没有对抗的能力。
芽芽 ܤ ܤ-avatar

芽芽 ܤ ܤ

这就怪不得ai了
Captain KitCat-avatar

Captain KitCat

他这又没计算PL15E啊,谁跟你狗斗啊。。时代不一样了。
Kristopher-avatar

Kristopher

+ by [lambl] (undefined)
他这又没计算PL15E啊,谁跟你狗斗啊。。时代不一样了。
算了,从bs001开始问才给答案,ai觉得装
pl10的j10更能打呆
Eikthyrnir-avatar

Eikthyrnir


说的还不够清楚吗?
Fluffed-avatar

Fluffed

到底高智能ai,123全中
Young_Shaman-avatar

Young_Shaman

这不说的挺明白的喷
体系优势,预警机开图
阵风还带的短手的mika,根本摸不到j10一根
𝓜𝓡_𝓣𝓗𝓘𝓒𝓚_𝓦𝓐𝓝𝓖-avatar

𝓜𝓡_𝓣𝓗𝓘𝓒𝓚_𝓦𝓐𝓝𝓖

ai如果看过印度新闻,估计会认为光辉能一打N歼20,毕竟印度人真的敢吹